博客:PPT 在线化技术方案调研报告
#博客
本报告对
PPT的导入→在线展示→在线编辑→导出功能进行全面技术调研,分析各环节的技术原理、开源方案及实施可行性,以及探讨如果集成 AI 能力的可行路径
关于 PPT 技术路径不止于下文提到的技术方案,还有很多很多,已经做了大量不可选的过滤
目录
1. 先说结论
- 先说导出 PPT
- 交付最快:PptxGenJS (前端)
- 前端闭环,后端仅做存储支持
- 综合性价比最高:
python-pptx(生成)- 兼顾了当下的快速交付(利用 Python 模板填充)与未来的 AI 扩展性(Python 生态)
- 最稳的方案:Apache POI (Java)
- 交付最快:PptxGenJS (前端)
- 在线预览、二次编辑及导出,真的没必要自研编辑器,开发周期至少以
月为单位- 可选 1(
最稳):接入 wps web office ,但需要预算,除了支持 PPT、exel 或者 docs 文档也能支持- 相较于其他需要付费的,如
Aspose.Slides和 https://docxtemplater.com/demo/ 等,wps 绝对是最稳、性价比最高的
- 相较于其他需要付费的,如
- 可选 2:自己部署
ONLYOFFICE,同样 其他格式都支持
- 可选 1(
鉴于团队并非专业的文档工具开发商及当前业务现状,推荐采用 “ 短期导出优先,中期闭环体验、长期 AI 智能导出 “ 的策略。

2. 背景
大量的内部经营决策系统,需要具备将业务数据自动化生成可编辑 PPT 文档的能力。核心场景包括:
- 商务拓展(BD)及内部汇报场景 :快速生成客户汇报材料,支持后续人工微调
- 内部协同场景:多人在线查看、编辑演示文稿,提升协作效率
- 数据可视化输出:将平台数据(图表、表格)一键导出为标准
PPTX格式
3. 技术原理浅析
3.1. PPTX 本质是一个压缩包
PPTX 本质上就是一个遵循 OOXML (Office Open XML)的 ZIP 压缩包,通过一堆 XML 文件定义演示文稿的“骨架与逻辑”(文字、排版、动画),并将图片、视频等“皮肉”素材打包在一起。解压后的目录格式如下
[Content_Types].xml # 定义文件类型映射
_rels/ # 关系定义
ppt/
├── presentation.xml # 演示文稿主体(骨架)
├── slides/ # 具体的幻灯片内容 (slide1.xml, slide2.xml...)
├── slideLayouts/ # 布局模板
├── slideMasters/ # 母版
├── theme/ # 主题样式
└── media/ # 图片、视频资源
关键认知:所有 PPT 内容均以 XML 结构化数据 存储,这为程序化生成、AI 理解提供了天然优势。
3.2. 实现路径
导入PPT → 解析文件 → 转换为内部数据模型 → 渲染展示 → 编辑操作 → 导出PPT
↓ ↓ ↓ ↓ ↓ ↓
File API ZIP解压 JSON/Object Canvas/ 操作状态 重新打包
XML解析 统一数据结构 DOM/SVG 管理 生成PPTX
完整的在线化流程可抽象为以下五个阶段:
1. 导入/解析
ZIP解压 → XML解析 → 转换为中间JSON格式
2. 模型转换
JSON Model(统一数据结构)→ 映射为前端可识别的对象
3. 渲染展示
Canvas/SVG渲染引擎 → 实时预览幻灯片 (比如 Fabric.js 等渲染引擎)
4. 在线编辑
用户操作 → 更新JSON Model → 实时重绘
5. 导出/重组
JSON Model → 按OOXML规范生成XML → 打包为ZIP → 输出.pptx
4. 导出与生成可选方案
4.1. 三大方案深度对比
| 维度 | 方案一:PptxGenJS (前端) | 方案二:python-pptx (后端) | 方案三:Apache POI (Java) | ||
|---|---|---|---|---|---|
| 实现成本 | ⭐⭐⭐⭐⭐ 最低纯前端实现,无需后端改造 | ⭐⭐⭐⭐ 中等 需搭建 Python 微服务 | ⭐⭐ 较高 Java 后端操作 OOXML 对象,API 繁琐,调试成本高 | ||
| 图表还原度 | ⭐⭐⭐ 一般 支持图表 | ⭐⭐⭐⭐⭐ 极高 支持原生图表与数据修改,因为 python 生态可视化类库很多,但大概率需还是会结合前端传入截图 | ⭐⭐⭐⭐ 高 但调试样式的难度远高于 Python,但大概率需要结合前端传入截图 | ||
| 模板复用 | ❌ 不支持 需手写布局代码(母版) | ✅ 完美支持 可直接加载 .pptx模板填充 | ✅ 支持 支持但代码量是 Python的 3 倍 | ||
| AI 适配性 | ⭐ 弱 JS对接LLM链路冗余 | ⭐⭐⭐⭐⭐ 最强 LangChain等AI框架原生支持,是目前 AI PPT 的主流技术栈。 | ⭐⭐ 一般 需通过API调用Python服务 | ||
| 性能(生成100页) | ~4秒 (浏览器端) | ~3秒 (服务端) | ~2秒 (但内存占用高) | ||
| 可能的坑 | • 复杂母版无法处理 • 中文字体依赖客户端 | • 需处理并发队列 • Python 环境部署 | • Apache 基金会下,大概率没有 • 支持 SmartArt、动画、宏等高级功能 | ||
| 综合结论: |
- ⭐⭐⭐⭐ 使用 PptxGenJS (前端)
- ⭐⭐⭐⭐⭐ python-pptx (后端)
- ⭐⭐⭐ Apache POI (Java)
4.2. python-pptx (Python) VS Apache POI (Java) → python-pptx
| 维度 | Apache POI (Java) | python-pptx (Python) | 评价 | |
|---|---|---|---|---|
| 抽象层级 | 低 (Low-level) 非常接近 XML 底层,代码充斥着大量配置细节。 | 高 (High-level) 封装极其优雅,对象导向设计非常符合人类直觉。 | Python 胜 | |
| 代码量 | 大 (Verbose) 写一个 Hello World 可能需要 20 行代码。 | 小 (Concise) 同样的逻辑,代码量通常只有 Java 的 1/3 到 1/5。 | Python 胜 | |
| 图表支持 (关键点) | 极难 POI 生成原生可编辑图表非常痛苦,往往需要直接操作 XML Bean。 | 优秀 内置了非常友好的 Chart API,支持生成 Excel 支撑的原生图表。 | Python 胜 | |
| 模板修改 | 强 可以遍历文档的每一个角落,替换任何内容(只要你懂 XML 结构)。 | 中等 主要用于“新建”,修改现有模板的能力稍弱(但替换图片/文本够用)。 | POI 胜 | |
| 生态结合 | 结合 Java 企业级后端 (Spring Boot) 方便,但在数据处理上不如 Python。 | 无敌 结合 Pandas/NumPy 处理报表数据,再吐出 PPT,是数据分析领域的黄金搭流。 | Python 胜 | |
| 性能 | 稳 JVM 内存管理成熟,适合超大文件流处理。 | 一般 处理极大量数据时可能较慢,但生成几十页 PPT 毫秒级无感。 | 平手 | |
| 结论: |
- 如果你需要
对一份极其复杂的PPT做极小的改动或者做是专业的 PPT 工具,那么选择Apache POI肯定没有问题 - 但我们大概率的场景是只需要写一个极其简单的 Python 微服务,接收前端的 JSON 数据,吐出 PPTX 文件流,这个成本是最低的。
所以,建议:python-pptx
理由:
- AI 适配性:如果你未来的路线图包含 “AI 自动生成 PPT”,那么 Python 是唯一的选择。主流的 AI PPT 产品(如 MindShow、Copilot)底层大多采用
LLM + Python的技术栈。选择Python为未来AI能力预留技术债最小的路径。 - 模板复用:业务部门通常有设计好的精美
.pptx模板。python-pptx处理读取模板 -> 填入数据 -> 导出的流程非常成熟,这比前端手写布局代码(PptxGenJS)容易维护- 字体问题:后端可预置企业字体库,规避浏览器渲染差异导致的样式走形问题
- 动画问题:模板本身有动画
4.2.1. 实现路径示例
前端:
// 1. 组装业务数据为标准JSON
const reportData = {
title: "Q4销售报告",
charts: [
{ type: "bar", data: [...], options: {...} }
],
tables: [...],
screenshots: [
{ name: "dashboard", base64: echarts.getDataURL() } // ECharts截图、或图片地址
]
};
// 2. 调用后端API
fetch('/api/ppt/generate', {
method: 'POST',
body: JSON.stringify(reportData)
}).then(res => res.blob())
.then(blob => downloadFile(blob, 'report.pptx'));
后端(以 Python FastAPI 为例):
from pptx import Presentation
from pptx.util import Inches, Pt
from io import BytesIO
import base64
@app.post("/api/ppt/generate")
async def generate_ppt(data: ReportData):
# 1. 加载预置模板
prs = Presentation('templates/sales_template.pptx')
# 2. 填充标题页
title_slide = prs.slides[0]
title_slide.shapes.title.text = data.title
# 3. 插入图表截图
for screenshot in data.screenshots:
slide = prs.slides.add_slide(prs.slide_layouts[5])
image_stream = BytesIO(base64.b64decode(screenshot.base64))
slide.shapes.add_picture(image_stream,
Inches(1), Inches(2),
width=Inches(8))
# 4. 填充数据表格
for table_data in data.tables:
slide = prs.slides.add_slide(prs.slide_layouts[6])
table = slide.shapes.add_table(...).table
# ... 填充单元格
# 5. 流式返回
output = BytesIO()
prs.save(output)
output.seek(0)
return StreamingResponse(output, media_type='application/vnd...')
4.2.2. 团队配置
- 如果是 python 方案
- 前端 or 后端都直接投入,但需要提请探探公司关于 python 的基建情况(如是否有统一的 Python 运行环境、依赖管理等)
- 前端团队在于“数据组装” 与 “可视化截图”,而非死磕 PPT 渲染引擎
- 关于数据组装是
前端组装还是 后端组装,可以再讨论
4.2.3. 一个基于 AI 能快速跑起来的 Demo
演示
5. 在线预览、二次编辑及导出方案
5.1. 为什么不自研编辑器?
- 开发成本:哪怕是基于一些开源项目来做二次开发,都至少以
月为单位 - 核心难点:
- 字体精准还原(需内嵌字体库)
- 复杂动画的Canvas实现
- 撤销/重做机制
- 协作编辑
- Office 格式 100%兼容性
对于非工具类产品团队,投入产出比极低。
5.2. 推荐方案对比
| 方案 | 方案1:ONLYOFFICE Docker | 方案2:WPS开放平台 |
|---|---|---|
| 部署模式 | 私有化部署(Self-Hosted) | 公网SaaS / 混合云 |
| 数据隐私 | ⭐⭐⭐⭐⭐ 文件不出内网 | ⭐⭐⭐ 需专线或公网访问 |
| 成本 | 极低(社区版免费) | 商业授权费用 |
| 兼容性 | ⭐⭐⭐⭐ 标准OOXML支持 | ⭐⭐⭐⭐⭐ 国内最强兼容性 |
| 并发限制 | 社区版:20并发 | 按License付费扩展 |
| 集成复杂度 | ⭐⭐⭐ 需实现Callback接口 | ⭐⭐⭐⭐ 官方SDK完善 |
5.2.1. WPS WebOffice
在线文档预览编辑服务情况,关于费用预算及当前的公司接入的情况如下截图

5.2.2. 自部署 ONLYOFFICE 演示
- 核心成本:机器成本,8G 内存机器
- 核心问题:使用开源版本最大
20 个并发连接
| 维度 | 社区版 (Community Edition) | 企业版 (Enterprise Edition) |
|---|---|---|
| 核心编辑功能 | 全功能 (Word/Excel/PPTX 编辑) | 全功能 |
| 并发连接数限制 | 最大 20 个并发连接 (硬限制) | 根据购买的 License 决定 (50/100/无限) |
| 移动端 Web 编辑 | 不支持 (手机浏览器只能预览,不能改) | 支持 (手机浏览器可直接编辑) |
| 技术支持 | GitHub Issues / 论坛 | 官方 SLA 客服支持 |
| 界面 Logo | 包含 ONLYOFFICE 品牌标识 | 可去标 / 定制品牌 |
核心理由:
- 成本可控:社区版免费,20并发对我内部协同场景足够
- 数据安全:文件不上传外部服务器,符合企业数据合规要求
- 技术可控:Docker化部署,运维简单,支持水平扩展
5.3. 结论
如果能接入 WPS WebOffice 最好,兜底 ONLYOFFICE ,不建议自研
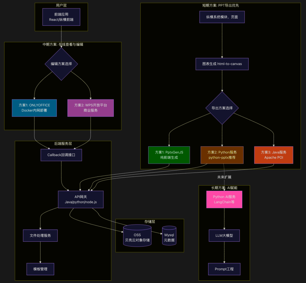
6. 系统架构设计
6.1. 整体架构图

6.2. 数据模型
统一 JSON Schema
注:为更好兼容未来场景,需制定高可用的数据模型标准。
7. 风险评估与应对
| 风险点 | 影响描述 | 缓解/应对策略 |
|---|---|---|
| 样式还原度 | 前端 ECharts 截图在 PPT 中模糊;字体缺失。 | 1. 导出截图时设置 pixelRatio: 2 保证高清。 2. 后端服务器安装完整的企业字体库。 |
| 复杂特性丢失 | PptxGenJS 不支持 SmartArt、复杂动画、部分 3D 效果。 | 1. 提示用户使用“兼容性模式”。 2. 使用“图片化”兜底策略:将无法还原的区域转为图片插入。 |
| 并发性能 | Python 生成 PPT 是 CPU 密集型任务,高并发下可能阻塞。 | 引入消息队列(RabbitMQ/Kafka),将导出任务异步化,前端轮询任务状态。 |
| 编辑器数据同步 | 多人同时编辑同一份 PPT 可能冲突。 | 利用 ONLYOFFICE/WPS 自带的协同服务(Co-authoring),避免自己实现 WebSocket 协同逻辑。 |
| ONLYOFFICE 20并发限制 | 超过时,不能编辑 | 1. 按需扩容Docker实例 2. 接入负载均 |
7.1. 降级策略
# 复杂元素降级处理
def export_with_fallback(element):
try:
return export_full_feature(element) # 尝试完整导出
except UnsupportedFeatureError:
logger.warning(f"降级处理: {element.type}")
return export_as_image(element) # 降级为图片
8. 实施路线图
8.1. Phase 1: 核心导出能力建设 (MVP)
8.1.1. 可选路径1:PptxGenJS(快速验证)
前端:组装JSON数据 + 调用 PptxGenJS API
后端:仅负责文件存储
8.1.2. 可选路径2:Python方案(推荐)
前端职责:
- 组装业务数据 JSON(定义好 Schema,如 Title, ChartsData, TableRows)。
- 对于复杂图表或复杂组件
- 调用 ECharts
getDataURL生成 Base64 图片,随 JSON 一并传给后端。 - 前端截图传给后端
- 调用 ECharts
- 调用后端API
/api/ppt/generate
后端职责(Python FastAPI): - 维护模板库(存储在
templates/目录) - 解析JSON,填充占位符
- 处理图片流写入
- 返回生成的
.pptx文件流
技术栈:
pip install fastapi python-pptx pillow aiofiles
8.1.3. 可选路径3:Java方案(不推荐),时间待评估
与 路径2 类似,但:
- API 繁琐度是 Python的3倍
- AI 集成需额外开发 Python 服务作为中间层
- 仅当团队完全无 Python 运维能力时考虑
如果,我我们是专业的文档工具,那么推荐 java
8.2. Phase 2: 在线预览编辑闭环
8.2.1. 部署 ONLYOFFICE:
docker run -i -t -d -p 80:80 \
-e JWT_ENABLED=false \
onlyoffice/documentserver
核心开发任务:
- 前端集成:
- Iframe嵌入编辑器
- 实现文件列表与权限控制
- 后端Callback接口:
@app.post("/onlyoffice/callback") async def save_document(request: CallbackRequest): if request.status == 2: # 下载新文件 file_content = await download_from_onlyoffice(request.url) # 覆盖OSS中的文件 await oss.upload(request.key, file_content) return {"error": 0} - 负载均衡
# docker-compose.yml services: onlyoffice: image: onlyoffice/documentserver deploy: replicas: 3 # 部署3个实例
8.2.2. 接入 WPS WebOffice
- 需要进一步确定细节点,关键是
成本预算需要走申请
8.3. Phase 3: AI 化与性能优化(持续迭代)
8.3.1. AI 集成路径
技术栈:LangChain + LLM + python-pptx
from langchain import LLMChain, PromptTemplate
from pptx import Presentation
# 1. AI生成大纲
outline_chain = LLMChain(
llm=ChatOpenAI(model="gpt-4"),
prompt=PromptTemplate(template="""
根据以下数据生成PPT大纲:
{data_summary}
要求:
- 5-8页幻灯片
- 包含标题页、数据页、总结页
""")
)
outline = outline_chain.run(data_summary=user_data)
# 2. 基于大纲填充模板
prs = Presentation('ai_template.pptx')
for slide_content in outline.slides:
slide = prs.slides.add_slide(prs.slide_layouts[1])
slide.shapes.title.text = slide_content.title
# ... 填充内容
8.3.2. 持续迭代
- 比如
ONLYOFFICE深入调研及扩展 - 性能相关
- 比如
通过ONLYOFFICE导出pdf解决并发数 20 的问题 - 后端其他性能问题
- 比如
9. 最后(个人观点)
- 核心诉求:
- 当下系统之于 PPT 的最大诉求就是导出 PPT,可节省客研、业发等业务同学的 PPT 制作环节,这能带来显著提效。
- 在线预览/编辑:
- 并非强诉求,用户可能更习惯使用
Office 软件或WPS查看、编辑。但提供此能力可形成业务闭环,提升用户体验(但也许会有新的坑需要踩)
- 并非强诉求,用户可能更习惯使用
- 关于AI PPT 能力:
- 在纵横系统并非迫切且业务提效有限,但基于 Python 服务开发一些 AI Native 应用,26 年非常值得尝试(不一定是 AI PPT)
故,个人建议
- 导出:
- 建议直接闭环前端即可,使用 PptxGenJS
- 在线化预览、二次编辑及导出
- 可以不做吗?毕竟每个用户的电脑上肯定有一个特别特别专业的 wps 或 office
- AI PPT ,可能 不是26 年落地 AI 一个好的场景
但需要结合 26 年业务规划,以上观点限于个人当下所认知的
参考
- onlyoffice: https://github.com/ONLYOFFICE
- 如何部署 docker 版本: https://blog.fe-mm.com/workflow/library/onlyoffice
- 前端或者 Nodejs 导出: https://github.com/gitbrent/PptxGenJS
- 基于模板的授权方案: https://docxtemplater.com/demo/
- 在线 PPT 编辑: https://pipipi-pikachu.github.io/PPTist/
- wps office 方案: https://solution.wps.cn/docs/start/summary.html
- 其他类库:
- https://github.com/Sayi/poi-tl
- https://github.com/af19git5/EasyExcel
- https://github.com/carboneio/carbone
- 谷歌 AI IDE ,白嫖期
- https://antigravity.google/